ROAP
Home
Qualification
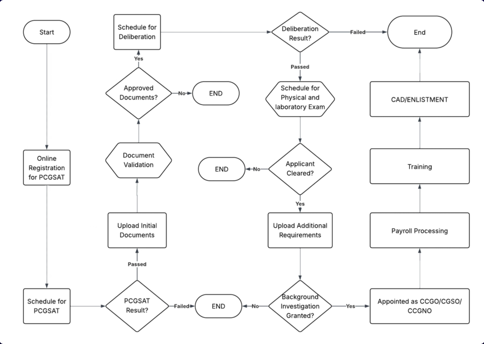
Flowchart
Contact
Track My Application Status
Dashboard
Login
Registration Ends In:
00
d
00
h
00
m
00
s
Track My Application
Applicant ID (ex.2025-HRMU-NCRCL-xxxxx )
Can be found in your account under the Personal Info section, just below your 2x2 ID photo.
π Join us now!!
Recruitment Online Application Platform
Start here
βΆ
Demonstration video
Explore the most exciting
Read more
GLO
A. Natural-born citizen of the Philippines
B. Good moral character
C. Physically and mentally qualified under the existing regulations for PCG Service
D. Single
E. Minimum height of 5β4ββ (162.56 cm) for Male and 5β2ββ (157.48 cm) for Female
F. Baccalaureate Degree holder
G. Must have any of the following:
Civil Service Professional Eligibility
PRC License requiring Bachelorβs Degree
MARINA License for Deck or Engineering Officers
Pilot License issued by CAAP
H. At least 21 years old but not more than 28 years of age at the date of appointment in the PCG Service
TLO-I
A. Natural-born citizen of the Philippines
B. Good moral character
C. Physically and mentally qualified under the existing regulations for PCG Service
D. Single or Married
E. Minimum height of 5β4ββ (162.56 cm) for Male and 5β2ββ (157.48 cm) for Female
F. Board Passer in their respective fields of profession
G. At least 26 years old but not more than 36 years of age upon appointment in the PCG Service
TLO-II
A. Natural-born citizen of the Philippines
B. Good moral character
C. Physically and mentally qualified
D. Single
E. Minimum height of 5β4ββ (162.56 cm) for Male and 5β2ββ (157.48 cm) for Female
F. Board Passer in their respective fields of profession
G. At least 21 years old but not more than 28 years of age upon appointment in the PCG Service
Close
Read more
ENLISTMENT
A. Natural-born citizen of the Philippines
B. Good moral character
C. Physically and mentally qualified under the existing regulations for PCG Service
D. Single
E. Minimum height of 5β4ββ (162.56 cm) for Male and 5β2ββ (157.48 cm) for Female
F. Educational attainment must be one of the following:
Baccalaureate Degree holder
Earned at least 72 college units in one course
K-12 Graduate
G. Must have any of the following (Except for 4-years graduate of IT-Related courses):
Civil Service Sub-Professional Eligibility
Other Licenses issued by PRC, CAAP and MARINA
At least a TESDA National Certificate II (NCII)
H. At least 18 years old but not more than 28 years of age at the date of appointment in the PCG Service
Close